7月1日,我校猫都论坛
王丰青教授团队联合中国中医科学院袁媛研究员/黄璐琦院士在《Nature Communications》在线发表了“Telomere-to-telomere genome assembly of Rehmannia chingii identifies RcCYP72H7 as an epoxidase in iridoid glycoside biosynthesis”的研究论文。该研究从头组装并注释了我国特有地黄属植物天目地黄的端粒到端粒无间隙参考基因组,首次发掘出可以催化桃叶珊瑚苷C-7和C-8位环氧化合成梓醇的环氧酶RcCYP72H7,同时从基因组水平揭示了地黄属植物的系统进化地位。
天目地黄(
Rehmannia chingii H. L. Li)为我国特有的地黄属植物,在民间有长期的用药历史,主治吐血衄血、咽喉肿痛、烫伤等。地黄属植物含有丰富的环烯醚萜苷类、苯乙醇苷类、紫罗兰酮类和多糖等。环烯醚萜苷是地黄属植物含量中最丰富的单萜类成分,其中梓醇的含量最高。梓醇具有多种药理活性,包括神经保护、抗炎、抗衰老、抗肿瘤、抗氧化、降血糖和抗纤维化等。梓醇作为地黄药材的指标性成分,被收录入2005年以来的各版《中国药典》。以梓醇为单体成分开发的新药“梓醇片”已取得国家中药I类药物临床批件。然而,以梓醇为代表的环烯醚萜苷类成分生物合成的分子机制仍不清晰,限制了地黄属植物的药材质量提升和进一步的开发利用。
利用Illumina(~106.49´)、PacBio HiFi(~64.96´)、Oxford Nanopore Technologies (ONT) (~100.06´)和Hi-C(~111.42´)测序方法成功组装了二倍体天目地黄TMS11的14条染色体从端粒到端粒的无间隙基因组,其基因组大小为1.169 Gb,Contig N50为82.2 Mb。BUSCO和CEGMA评估基因组完整性分别为99.07%和94.35%,LAI指数为22.22,QV值为46.02。是首个地黄属植物完整性和质量最高的基因组。

图1 天目地黄形态特征、染色体计数、HiC图及基因组特征
天目地黄基因组注释表明,重复序列占基因组的77.21%,其中LTR比例最高,为49.14%。利用
de novo预测、同源比对和RNA-seq分析(二代和三代全长转录组)共预测到29,322个基因,其中29,007个基因(98.93%)被注释到NR、SwissProt、KEGG、InterPro、Pfam和GO 等6大数据库中。利用272个单拷贝基因家族构建系统发育树,发现地黄和天目地黄呈单系分支,与列当科植物独角金、松蒿、欧亚列当、绿春钟萼草的亲缘关系最近,而与玄参科植物互叶醉鱼草的亲缘关系较远,证实地黄属植物属于列当科。然而,由于地黄属植物与其它列当科植物在进化、形态和生活习性等方面的明显区别,建议地黄属植物和岩白菜属植物归属地黄科Rehmanniaceae。

图2 天目地黄比较基因组和进化分析
在天目地黄基因组中鉴定到66个参与环烯醚萜合成的催化酶基因。以天目地黄的根、茎、叶、花冠、无脉叶肉、叶脉、根皮部、根木质部和嫩芽为材料进行环烯醚萜苷含量测定和基因表达分析,发现MEP途径基因和环烯醚萜途径基因的表达特性较为一致,均是在叶部位有较高的表达量,而MVA途径基因在花冠和根木质部中的表达量较高,结合不同组织的总环烯醚萜苷含量,推测天目地黄环烯醚萜苷类成分的合成主要由MEP途径基因和环烯醚萜途径基因参与。

图3 天目地黄环烯醚萜苷途径基因的组织表达特性
推导了从顺式-反式-荆芥醇开始到梓醇的合成途径,发现细胞色素P450可能参与了氧化、羟基化、环氧化等多步反应。从天目地黄基因组中鉴定出320个候选P450基因,根据表达模式聚类发现类群I的15个基因与环烯醚萜途径基因的表达模式类似,其中包括RcG10H和RcIO。进化分析发现其中10个P450基因编码的蛋白属于CYP72亚家族,RcG10H和RcIO属于CYP76亚家族。并且利用酵母表达验证了RcG10H具有香叶醇-10-羟化酶功能。

图4 天目地黄梓醇合成途径候选的P450基因鉴定
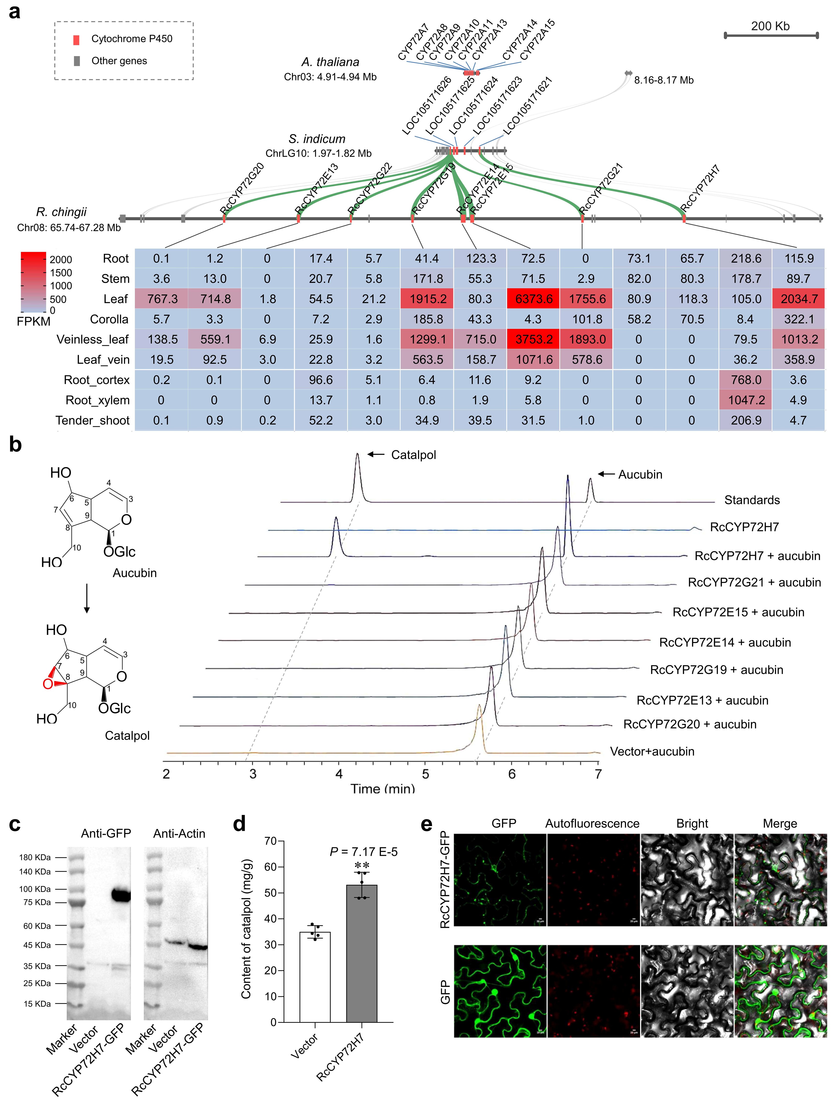
研究发现CYP72家族有8个基因在天目地黄8号染色体成簇分布,同时在芝麻和拟南芥基因组中也发现了CYP72家族基因簇。天目地黄CYP72基因簇与芝麻CYP72基因簇的共线性较好,而与拟南芥CYP72基因簇间没有共线性。天目地黄基因簇中
RcCYP72E13、
RcCYP72E14、
RcCYP72E15、
RcCYP72G19、
RcCYP72G20、
RcCYP72G21、
RcCYP72H7均在叶部位高表达,与
RcG10H和
RcIO的表达模式类似。利用桃叶珊瑚苷饲喂的本生烟草叶片的瞬时表达发现,
RcCYP72H7的表达可以在烟草叶中特异性地合成梓醇,具有桃叶珊瑚苷C-7、C-8位环氧化功能。进一步在天目地黄中瞬时表达
RcCYP72H7,梓醇的含量增加了55.07%。

图5 梓醇合成关键酶桃叶珊瑚苷环氧酶RcCYP72H7挖掘和功能验证
综上所述,本研究组装了天目地黄的T2T无缺口高质量基因组,为天目地黄的功能基因挖掘、分子育种、基因编辑、药用资源的开发利用。厘清了地黄属植物的物种分类进化地位,鉴定了天目地黄环烯醚萜途径的候选催化酶基因。在天目地黄8号染色体上发现了1个CYP72亚家族基因簇,进一步实验证明了基因簇内的RcCYP72H7能够催化桃叶珊瑚苷C-7和C-8位的环氧化合成梓醇。这是首次发现CYP72家族蛋白具有环氧化功能。这些发现强调了CYP72家族基因在地黄环烯醚萜苷生物合成中的重要作用。未来对这些基因的功能研究将为完整的环烯醚萜苷生物合成途径提供更深入的见解。
猫都论坛
王丰青教授和中国中医科学院黄璐琦院士、袁媛研究员为该文的共同通讯作者,猫都论坛
王丰青教授和中国中医科学院姜振楠博士为该文共同第一作者。研究得到国家自然科学基金(82325049, 82373985 & 81872950)和名贵中药资源可持续利用能力建设项目(2060302)的资助。
编辑/钱青秀 签审/殷贵鸿