猫都论坛_猫都论坛官方最新讨论入口

搜索

您的关键词

科研动态
       (通讯员:徐莉萍)近日,猫都论坛 玉米生物技术团队苟明月教授课题组在国际著名学术期刊《Journal of Integrative Plant Biology》在线发表了题为“Regulation of maize growth and immunity by ZmSKI3‐mediated RNA decay and post‐transcriptional gene silencing”的研究论文。该研究发现玉米的生长和抗病性受到转录、mRNA降解和转录后基因沉默(PTGS)三个层次的精细调控,提出了实现玉米生长和抗病平衡的新策略。
 
       多种病害的交互发生严重危害玉米的安全生产,是产量和品质提升的主要限制因素。因此,挖掘抗病基因,并利用其改良玉米抗病性是玉米遗传育种的重要目标。然而,由于生长与抗病性间存在拮抗作用,常出现作物抗病但不高产甚至减产的现象,使得众多抗病基因难以得到有效利用。在此背景下,挖掘介导玉米生长与抗病平衡的调控因子并解析其调控机制具有重要意义。
       外切体exosome和SKI复合体组成的切割体复合物负责成熟mRNA的降解,在生物体维持转录和翻译平衡的过程中发挥着重要作用。ZmSKI3是玉米SKI复合体的一个亚基。该研究发现Zmski3功能缺失突变体表现出籽粒变小和植株矮化的现象。Zmski3突变体对弯孢叶斑病的抗性明显增强,而过表达ZmSKI3的转基因材料更感弯孢叶斑病和小斑病(图1)。这些结果表明ZmSKI3正调控玉米的生长而负调控抗病性,是协同调控玉米生长和抗病性的重要因子。
图1 ZmSKI3基因突变和过量表达对玉米生长和抗病性的影响
 
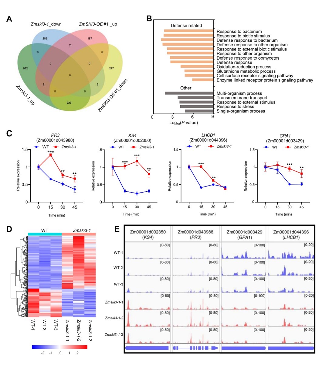
       为了解析ZmSKI3介导生长和抗病性的内在机制,该研究利用转录组分析,发现抗病防御通路的基因在Zmski3突变体中显著上调表达,而生长发育相关基因在突变体中显著下调表达,这些结果与Zmski3突变体抗病性增强和生长发育受阻的表型相符。此外,通过对Zmski3突变体和过表达材料的转录组学分析发现,223个基因在突变体中显著上调而在过表达株系中显著下调表达。这些基因编码的mRNA可能是ZmSKI3的潜在调控底物。通过mRNA降解实验发现,该研究发现多个底物mRNAs的降解速率在Zmski3突变体中显著变慢,证明ZmSKI3介导了玉米mRNAs特别是防御相关mRNA的降解(图2)。
       已有的研究表明,mRNA的异常积累通常会引起转录后的基因沉默(post‐transcriptional gene silencing,PTGS),进而一定程度下调过度积累的mRNAs。本研究利用siRNA测序,发现在突变体中靶向190基因转录本的siRNA显著增加,而靶向102个基因转录本的siRNA显著减少。对这些基因进行GO分析发现,190个基因主要富集在抗病防御途径,而102个基因主要富集在生长发育途径(图2)。这些结果表明,在Zmski3突变体中生长与抗病防御相关基因受到PTGS的差异化调控,防止免疫相关基因表达被过度激活而生长相关基因表达被过度抑制,从而实现玉米生长和抗病的平衡。
图2 Zmski3突变体的转录组、RNA降解及siRNA测序分析
 
       综上所述,该研究发现玉米的生长和抗病受到转录调控、ZmSKI3介导的RNA降解调控以及转录后基因沉默(PTGS)三个层次的调控(图3)。该研究也为利用基因编辑等手段精细调控玉米生长和抗病平衡提供了新的靶标基因,为实现玉米抗病与产量协同提升提供了新策略。
图3玉米生长和抗病平衡受到三个层次的精细调控
 
       猫都论坛 在读博士生高洁为论文的第一作者,猫都论坛 玉米生物技术团队青年教师李见坤、汤继华教授和苟明月教授为论文通讯作者。该研究得到国家重点研发计划、国家自然科学基金、河南省杰出青年科学基金、河南省重点研发计划等项目的资助。
       苟明月教授课题组主要从事玉米抗病、细胞壁合成及生长发育调控机制研究与分子育种工作,近年来在玉米广谱抗病性及抗性与生长平衡研究中取得重要进展。在Nature Plants、Nature Communications、Plant Cell、EMBO Journal、Plant Biotechnology Journal、Journal of Integrative Plant Biology、Plant Journal、Plant Physiology、Journal of Experimental Botany、The Crop Journal等期刊发表论文30余篇,论文被引用2100余次。
       论文链接://doi.org/10.1111/jipb.13780
编辑/钱青秀  签审/殷贵鸿